TOP
近日,生態環境部發出《關于加強重污染天氣應對夯實應急減排措施的指導意見》,對2019-2020年重污染天氣應急預案修訂工作提出指導意見。
《指導意見》提出,重污染天氣應對是打贏藍天保衛戰的重中之重。2019-2010年,將推進實施差異化減排措施,有利于促進高質量發展。針對重點區域、重點領域,在重點時段對不同環保績效水平的工業企業,采取更加精準、更加科學的差異化應急減排措施,有利于增強企業預期,提前有序調整生產,減少對正常生產經營的影響。
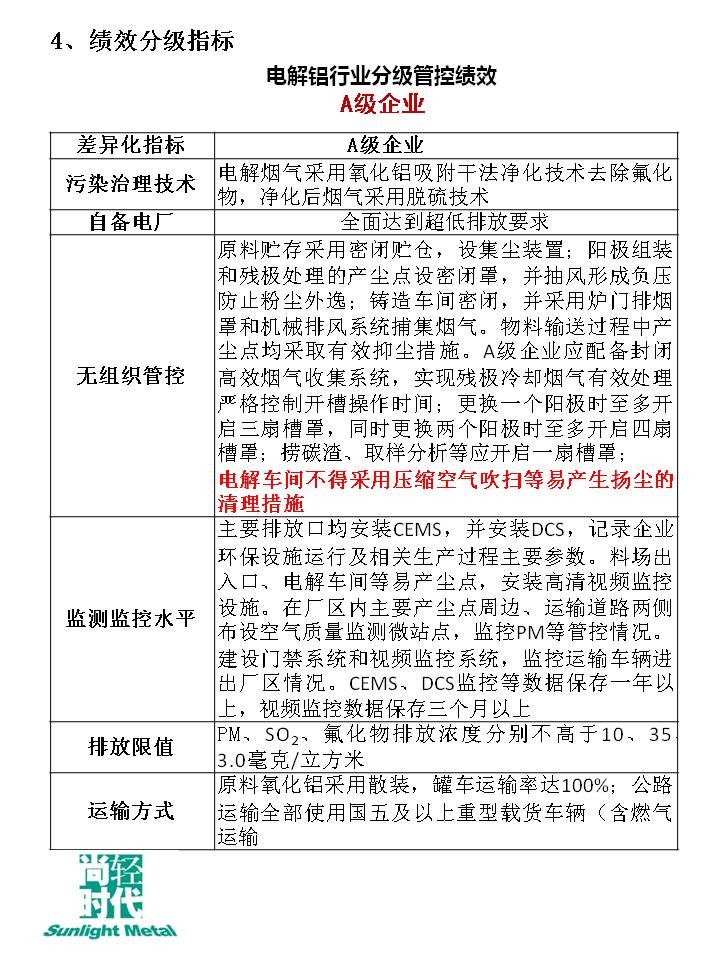
為指導重點區域各有關地方編制和修訂重污染天氣應急預案,制定重點行業應急減排措施,生態環境部組織起草編制了《重污染天氣重點行業應急減排措施制定技術指南》(以下簡稱《技術指南》)。《技術指南》涉及鋼鐵、有色、化工、焦化、鑄造、建材、其他等7大類,包括氧化鋁、電解鋁、炭素、銅冶煉、鉛鋅冶煉、再生銅鋁鉛鋅、水泥、磚瓦窯、陶瓷、耐火材料等31個行業,簡要列舉了每個行業的適用范圍、生產工藝、產排污環節、減排措施和核查方式等內容,并對鋼鐵、焦化、氧化鋁、電解鋁、炭素、銅冶煉、陶瓷、玻璃、石灰窯、鑄造、煉油與石油化工、制藥、農藥、涂料、油墨等15個行業進行了績效分級,制定差異化減排措施。其他暫未分級行業,將結合實際情況,在今后的工作中考慮分批擬定績效分級指標。
《技術指南》涉及內容為一般技術路線,僅作為參考。各地應根據當地產業實際情況,參照《技術指南》中的績效分級指標和減排措施,制定更符合實際情況的具體操作方案。減排措施力度應不低于《技術指南》,盡量滿足重污染天氣應急預案各級預警期間污染物減排比例要求。
企業績效分級應按“短板原則”執行,在評級時,需滿足該級別指標中規定的各項要求,有一項未滿足的,降級評定;當企業涉及跨行業、跨工序時,以所含行業或工序中績效評級較差為準,執行相應應急減排措施。兩年內有未批先建、未按排污許可證排放大氣污染物、超標排放大氣污染物、逃避監管排放大氣污染物等重大環境違法行為,或構成犯罪的,不應評為A、B級。





Copyright © 2000-2025 中金網 版權所有 網址:m.eshuifa.cn 營運商:廣東南海鵬博資訊有限公司 經營許可:粵B2-20120193 粵ICP備11039585號
粵公網安備 44060502000397號 


